在线报名| 乘车指南|学校官网您好,欢迎访问广州通用职业技术学校|招生网

招生热线 全国招生热线:15019046494

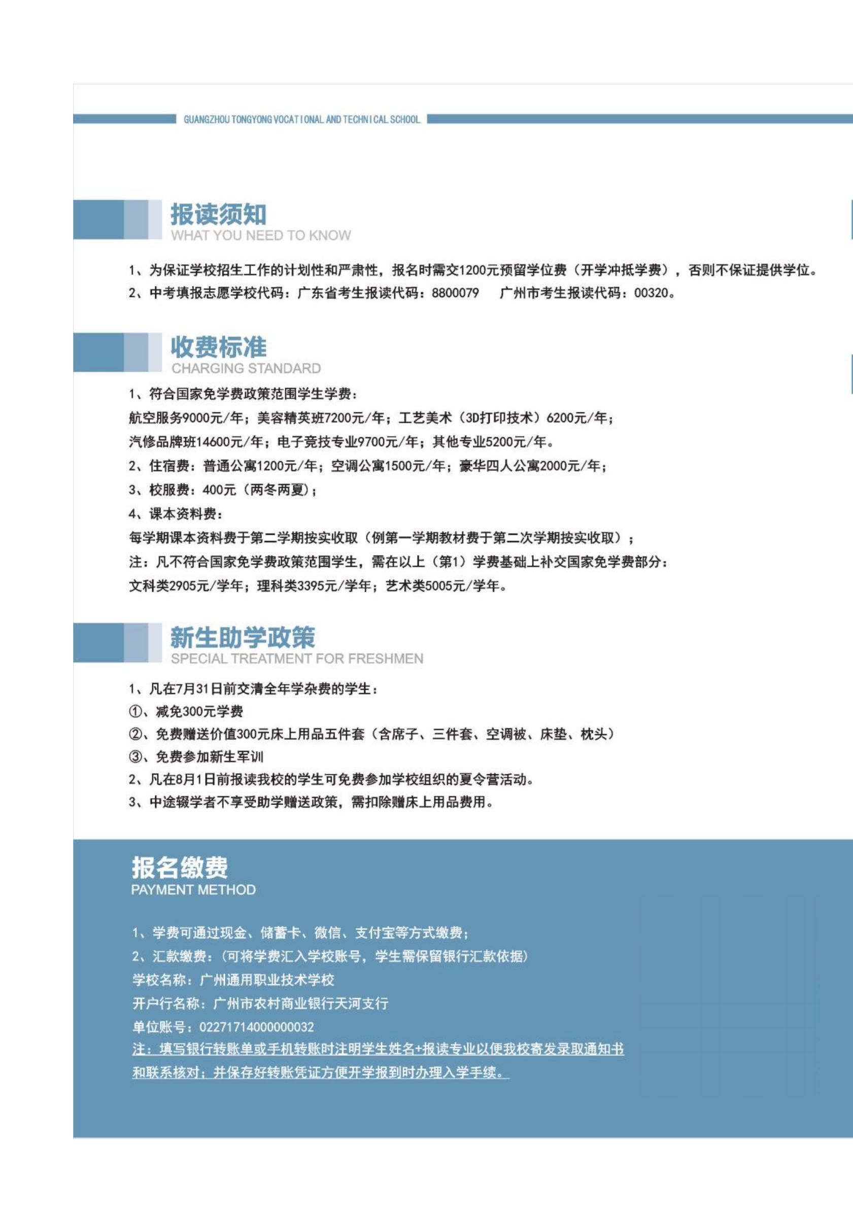
当前位置:首页 > 报读须知 >

 
招生简章
招生计划
报读须知
在线报名
☆ 联系我们
联系我们

咨询热线:15019046494

咨询Q Q:15019046494

学校地址:广州市从化区太平镇广从北路483号



15019046494